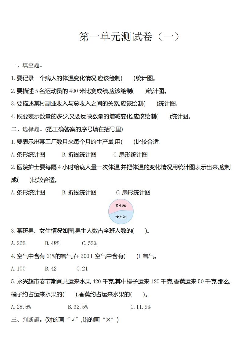
六下苏教版数学第一单元测试卷-1青禾2025年4月27日更新关注私信6133 ——预览已结束,还剩4页未读——开通会员后可免费下载高清完整文档 六下苏教版数学第一单元测试卷-1此内容为付费资源,请付费后查看🌱17.2资源会员免费社区会员免费立即购买您当前未登录!建议登陆后购买,可保存购买订单3457199952遇到资源链接失效请联系站长!付费资源© 版权声明 版权声明 1 本站名称: 青禾学社 2 本站网址:vip.72ww.cn 3 本站一切资源不代表本站立场,并不代表本站赞同其观点和对其真实性负责。 4 本站附件资源、教程等内容如因时效原因失效或不可用,请联系站长及时更新。 5 本站一律禁止以任何方式发布或转载任何违法的相关信息,访客发现请向站长举报。 6 本站文章部分内容可能来源于网络,仅供大家学习与参考,如有侵权,请联系站长进行删除处理。 THE END六年级数学 喜欢就支持一下吧 分享QQ空间微博QQ好友海报分享复制链接收藏